
Geschrieben von Alexander Fleming
•
Für die Praxis ist der Kernpunkt klar:
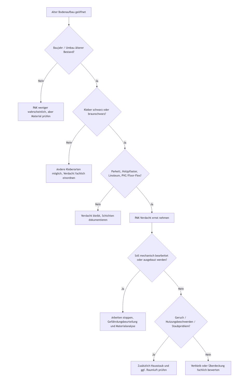
Wenn unter alten Bodenbelägen ein schwarzer oder braunschwarzer Kleber auftaucht, ist das ein ernstzunehmender Verdacht auf teer- oder pechhaltige Altprodukte mit PAK, aber noch kein Beweis. Offizielle Hinweise des Umweltbundesamt, der Bundesanstalt für Arbeitsschutz und Arbeitsmedizin, der BG BAU und des Bayerisches Landesamt für Umwelt zeigen übereinstimmend: Typisch betroffen sind vor allem ältere Parkett- und Holzpflasterkonstruktionen, vereinzelt auch Linoleum- und PVC-Aufbauten; eine sichere Zuordnung gelingt optisch allein nicht, weil auch bituminöse Kleber dunkel sein können.
Das eigentliche Risiko steigt meist nicht durch das bloße Vorhandensein, sondern durch Bearbeitung, Ausbau und Staubfreisetzung. PAK-haltige Kleber können Hausstaub belasten; bei höheren Naphthalin-Gehalten sind auch Geruchs- und Raumluftprobleme möglich. Deshalb gilt: Vor Schleifen, Fräsen oder Entfernen braucht es eine Gefährdungsbeurteilung, im Zweifel Material-, Hausstaub- und/oder Raumluftanalytik. Wird der Verdacht erst während der Arbeiten erkannt, sind die Arbeiten nach TRGS 524 zunächst einzustellen.
Für einen guten Blogartikel bedeutet das: keine Panik-Rhetorik, sondern nüchterne Praxisregeln. Schwarz ist Warnsignal, nicht Diagnose. Baujahr, Belagsart, Geruch, Einbausituation und geplante Arbeiten ergeben zusammen die erste Einschätzung; die belastbare Entscheidung fällt das Labor.
PAK Kleber erkennen
Schwarz ist bei alten Klebern immer ein Warnsignal – aber noch kein Beweis. Genau das ist der wichtigste Satz für alle, die PAK Kleber erkennen wollen. In der Praxis geht es fast nie um einen „Schnelltest mit bloßem Auge“, sondern um eine belastbare Ersteinschätzung: Wie alt ist der Aufbau, welcher Belag liegt darüber, wie sieht der Kleber aus, riecht der Bereich auffällig und soll der Boden nur überdeckt oder tatsächlich entfernt werden?
Erst wenn diese Fragen sauber beantwortet sind, wird aus Verdacht eine fachlich belastbare Entscheidung.
Warum das Thema heute noch relevant ist
PAK, also polyzyklische aromatische Kohlenwasserstoffe, sind keine Randnotiz der Baupraxis. Zahlreiche PAK gelten als krebserzeugend; Benzo[a]pyren dient dabei oft als Leitsubstanz. In Bestandsgebäuden stammen relevante Belastungen häufig aus teerhaltigen Bauprodukten, darunter alten Klebern. Das Problem ist also typisch für Rückbau, Sanierung und Umbau – und damit für Handwerker, Bauleiter, Schadstoffgutachter und ambitionierte DIY-Sanierer gleichermaßen.
Praktische Erkennungsmerkmale beginnen mit dem Baujahr
Teerhaltige Parkettkleber wurden vor allem in den 1950er- und 1960er-Jahren verwendet. Das Bayerische Landesamt für Umwelt weist zugleich darauf hin, dass es im Einzelfall auch spätere Verwendungen gab – teils bis Anfang der 1980er Jahre, bei Holzpflaster sogar noch später. Wer also einen Altbau oder einen älteren Gewerbeboden öffnet, sollte nicht nur auf das Errichtungsjahr schauen, sondern auch auf spätere Umbauten.
Visuelle Hinweise helfen – aber nur als Vorprüfung
Verdächtige Kleber sind oft schwarz bis braunschwarz. Unter Wohnparkett findet man sie häufig als eher dünne Schicht; bei Holzpflaster in Werkstätten oder gewerblich genutzten Räumen können die Schichten deutlich kräftiger ausfallen, teils zusammen mit schwarzen Vorstrichen, pappeartigen Zwischenlagen oder teerhaltigen Ausgleichsschichten. Genau hier liegt die Falle: Auch bitumenhaltige Kleber können dunkel aussehen. Eine optische Unterscheidung zwischen teerhaltig und rein bituminös ist laut LfU nicht sicher möglich.
Nachfolgend möchten wir Ihnen einige Bildbeispiel typisch PAK haltiger Baumaterialien zeigen, um das visuelle Erkennen von Verdachtsmomenten zu erleichtern.
PAK-haltige Dachbahnen

Achtung! Dachbahnen können nicht nur PAK haltig sein, sondern sind in vielen Fällen auch asbesthaltig. Wenn Sie mehr über Asbest erfahren möchten lesene Sie diesen Beitrag: Asbest erkennen!
PAK-haltige "verlorene Schalung"

Achtung! Die schwarze verlorene Schalung beinhaltet oft nicht nur PAK als Gefahrstoff, sondern sind in vielen Fällen auch Asbest. Wenn Sie mehr über Asbest erfahren möchten lesene Sie diesen Beitrag: Asbest erkennen!
Die auf dem Bild zu sehenden Hölzer können außerdem PCP-haltig sein. Arbeiten mit PCP dürfen nur von geschulten Unternehmen unter Einhaltung der TRGS 524 durchgeführt werden. Lesen Sie in diesem Beitrag warum wir Handwerkern die TRGS 524 Fachkunde ans Herz legen. TRGS 524 für Handwerker!
PAK haltiger Parkettkleber oder Gußasphalt

Neben PAK kann der hier dargestellte Aufbau auch Asbest in unterschiedlichen Einbauformen enthalten. Hier zu sehenden hellen Stellen sind Reste eines asbesthaltigen Steinholzestrichs.
PAK-haltiger Kleber von Floor Flexplatten

Bitte beachten Sie, dass Floor Flex Platten asbesthaltig sind!
PAK-und asbesthaltiger Kleber unterhalb von Floor Flexplatten

Geruch kann ein starker Hinweis sein
Wenn ein geöffneter Bodenaufbau teerig, stechend oder in Richtung Mottenkugeln riecht, ist Naphthalin ein plausibler Hinweisstoff. Das Umweltbundesamt beschreibt Naphthalin ausdrücklich als Stoff mit Mottenkugel-Geruch; Verunreinigungen der Innenraumluft stammen laut UBA zumeist aus teerhaltigen Bauprodukten. Das LfU ergänzt: Gerade höhere Naphthalin-Gehalte in PAK-haltigen Klebern können die Raumluft negativ beeinflussen. Für die Baustelle heißt das: Geruch ist ein ernstzunehmender Marker, aber keine ausreichende Schadstoffprüfung.
Typische Einsatzbereiche sind klarer als viele denken
Klassisch betroffen sind Kleber unter Mosaik- und Stabparkett sowie unter Hirnholz- oder Holzpflaster. Daneben nennen offizielle Bestandsdatenbanken auch Linoleum-, PVC- und Elastomer-Bodenbeläge als mögliche Fundstellen PAK-haltiger oder PAK-verdächtiger Kleber. Besonders heikel sind alte schwarze Kleberschichten unter Floor-Flex- bzw. Vinyl-Asbest-Platten, weil dort neben PAK auch Asbest vorkommen kann. Wer also PAK Kleber erkennen will, muss immer parallel an Asbest und andere Gebäudeschadstoffe mitdenken.
Wie hoch ist das Risiko wirklich?
Bei intakt überdeckten Altaufbauten ist die Lage anders zu bewerten als bei beschädigten oder rückzubauenden Flächen. Das UBA verweist darauf, dass teerhaltige Kleber Hausstaub mit PAK belasten können. BG BAU und BAuA machen zugleich deutlich, dass vor allem beim Entfernen, Schleifen, Aufbrechen und Reinigen PAK-haltiger Staub entsteht – und dass Benzo[a]pyren nicht nur inhalativ, sondern auch über die Haut aufgenommen werden kann. Für Handwerker ist das die zentrale Risikobewertung: Das Material wird beim Eingriff gefährlich, nicht erst im Laborbericht.
Die Schadstoffprüfung ist kurz erklärt
Wenn der Verdacht plausibel ist, führt der saubere Weg über eine repräsentative Probenahme des Klebers und – je nach Nutzungssituation – zusätzlich über Hausstaub oder Raumluft. WECOBIS empfiehlt bei Verdachtsmomenten genau diese abgestufte Vorgehensweise: Begehung durch sachkundige Personen, repräsentative Probenahme, Analyse, Schadstoffkataster und Sanierungskonzept. Für PAK-haltige Kleber ist Benzo[a]pyren die zentrale Leitsubstanz; in Innenräumen mit Geruchsauffälligkeiten kann zusätzlich Naphthalin in der Raumluft relevant werden. Kurz gesagt: Materialprobe für die Quelle, Hausstaub für die Exposition am Boden, Raumluft bei Geruch oder Nutzungsbeschwerden.
Rechtlich zählt in Deutschland vor allem der sichere Umgang im Bestand
TRGS 524 verlangt vor Beginn von Arbeiten in kontaminierten Bereichen eine Gefährdungsbeurteilung. Werden Schadstoffe erst während der Arbeiten erkannt, sind die Arbeiten unverzüglich einzustellen. Die Gefährdungsbeurteilung darf nur von fachkundigen Personen erstellt werden; TRGS 524 fordert dafür besondere Kenntnisse, die auch durch Fort- und Weiterbildung nachgewiesen werden können. Für teerhaltige Materialien im Hochbau verweist BAuA ergänzend auf die speziellen Handlungsanleitungen, unter anderem für PAK-haltige Klebstoffe unter Holzfußböden.
Schutzmaßnahmen müssen staubarm und hautschützend sein
Die BG-BAU-Handlungsanleitung nennt staubarme Verfahren, Absaugung, H-Sauger, Nitril- oder Butylhandschuhe, Staubschutzanzüge Typ 5 und mindestens P2-Atemschutz. Essen, Trinken und Rauchen im Arbeitsbereich sind tabu; vor Aufhebung des Schwarzbereichs ist eine Feinreinigung erforderlich. Für DIY gilt daraus ein einfacher Schluss: Erste Sichtung ja, mechanischer Ausbau in Eigenregie nur dann, wenn ein Fachkundiger die Lage sicher als unkritisch eingeordnet hat. Bei schwarzem Alt-Kleber ist das meistens gerade nicht der Fall.
Was bei Verdacht sinnvoll ist
Erstens: Baujahr, Belagsart, Fotos und Fundstelle sauber dokumentieren.
Zweitens: Nicht vorschnell schleifen, fräsen oder trocken abkratzen.
Drittens: Bei schwarzem oder braunschwarzem Alt-Kleber unter Parkett, Linoleum oder PVC die Schadstoffprüfung vor den Ausbau legen – besonders dann, wenn Floor-Flex-Platten oder andere asbestverdächtige Beläge im Spiel sind.
Viertens: Wenn das Parkett fest und intakt ist, kann je nach Befund auch der Verbleib mit Überdeckung oder Versiegelung eine Option sein; wenn rückgebaut wird, dann mit Fachfirma und dokumentiertem Schutzkonzept. Der Erfolg der Maßnahme sollte anschließend messtechnisch geprüft werden.
Wer solche Situationen regelmäßig beurteilen oder vorbereiten muss, baut mit einem 2‑tägigen Lehrgang zu Gebäudeschadstoffen nach Anlage 2B zu TRGS 524 praxisnah Wissen auf – dezent gesagt: Das ist keine Pflichtromantik, sondern echtes Baustellenwissen.

Vergleich typischer Kleberarten

Die Einordnung beruht auf offiziellen Bestandsinformationen zu PAK als typisch teer-/pechbezogenem Altlastenthema sowie auf den WECOBIS-Produktdefinitionen zu Dispersions-, Lösemittel- und Epoxidharzklebstoffen. Entscheidend ist: „niedrig“ heißt nicht „unmöglich“, sondern „für PAK untypisch“; bei diesen Kleberarten stehen andere Risiken oft stärker im Vordergrund. Für Bitumenkleber gilt wegen möglicher Teerbeimischungen oder Parallelthemen wie Asbest besonders: ohne Analyse keine Entwarnung.
Erste Einschätzung vor Ort
Für die Erstentscheidung auf der Baustelle ist folgende Reihenfolge fachlich sinnvoll: Baujahr prüfen, Belag und Schichtaufbau dokumentieren, dunkle Kleberlagen als Verdacht einstufen, Bearbeitung stoppen, Probenahme planen und erst danach über Verbleib, Überdeckung oder Ausbau entscheiden. Das entspricht der Logik aus WECOBIS, TRGS 524 sowie den LfU- und BG-BAU-Hinweisen.

Kurzcheckliste für die Baustelle oder Hausbegehung
Liegt der Boden in einem Altbau oder in einem Bauabschnitt aus den 1950er bis 1970er Jahren?
Befindet sich unter Parkett, Holzpflaster, Linoleum oder PVC eine schwarze bis braunschwarze Kleberschicht?
Gibt es schwarze Voranstriche, bitumenartige Pappen oder weitere dunkle Zwischenschichten?
Riecht der Aufbau beim Öffnen teerig oder mottenkugelartig?
Ist der Belag beschädigt, locker oder soll er mechanisch entfernt werden?
Sind Floor-Flex-/Vinyl-Asbest-Platten oder andere asbestverdächtige Materialien vorhanden?
Wurde der Kleber bereits geschliffen, gefräst oder trocken abgekratzt?
Gibt es Staubablagerungen, Geruchsbeschwerden oder Raumluftauffälligkeiten?
Diese Checkliste ersetzt kein Gutachten, ist aber eine belastbare erste Schadstoffprüfung im Feld. Spätestens bei mehreren „Ja“-Antworten ist der Verdacht so plausibel, dass eine Laboranalyse vor Beginn der Arbeiten sinnvoll ist.
Wann Laboranalyse nötig ist
Eine Laboranalyse ist nicht Kür, sondern Pflichtgefühl in drei Fällen: wenn ein Ausbau geplant ist, wenn der Kleber dunkel und alterstypisch wirkt, und wenn parallel Geruch, Staub oder asbestverdächtige Materialien im Spiel sind. Materialproben schaffen Klarheit über den Kleber selbst; Hausstaubmessungen helfen bei belasteten Nutzsituationen; Raumluftanalytik ist besonders bei Naphthalin-Geruch sinnvoll.
FAQ zum Thema PAK Kleber erkennen
Ist jeder schwarze Kleber automatisch PAK-haltig?
Nein. Genau das ist einer der häufigsten Irrtümer. Offizielle Bestandsinformationen weisen ausdrücklich darauf hin, dass auch bitumenhaltige Kleber dunkel sein können und sich optisch nicht sicher von teerhaltigen PAK-Klebern unterscheiden lassen. Deshalb ist Schwarzkleber immer ein Verdachtsfall, aber keine Diagnose.
Wonach riecht PAK-haltiger Kleber?
Typisch beschrieben wird kein „PAK-Geruch“ als solcher, sondern eher ein teeriger oder mottenkugelartiger Eindruck. Hintergrund ist vor allem Naphthalin, das das Umweltbundesamt als Stoff mit Mottenkugel-Geruch beschreibt und das häufig aus teerhaltigen Bauprodukten in die Innenraumluft gelangen kann. Fehlt der Geruch, ist das allerdings keine sichere Entwarnung.
Kann ich selbst eine Probe nehmen?
Für eine reine Kleberprobe ist das theoretisch möglich, praktisch aber heikel. Sobald neben PAK auch Asbest in Belag, Kleber oder angrenzenden Schichten denkbar ist, sollte die Probenahme nur nach Laboranweisung oder durch fachkundige Personen erfolgen. Vor allem bei alten PVC-/Floor-Flex-Aufbauten ist diese Zurückhaltung vernünftig.
Muss intaktes Parkett mit PAK-Kleber immer entfernt werden?
Nicht zwingend. Die BG-BAU-Handlungsanleitung beschreibt ausdrücklich auch emissionsreduzierende Wege, bei denen fest verklebtes Parkett erhalten oder überdeckt wird. Ob das sinnvoll ist, hängt von Zustand, Nutzung, Staubbelastung, Geruch und geplanten Arbeiten ab. Bei Rückbau gelten dann deutlich schärfere Schutzanforderungen.
Welche Regeln sind in Deutschland besonders wichtig?
Für Arbeiten im Bestand sind vor allem TRGS 524 und – bei teerhaltigen Pyrolyseprodukten – TRGS 551 maßgeblich. TRGS 524 verlangt die Gefährdungsbeurteilung vor Arbeitsbeginn; wird der Verdacht erst während der Arbeiten erkannt, müssen die Arbeiten zunächst eingestellt werden. Für historische PAK in bestehenden Klebern ist also weniger der Blick auf neue Verbraucherprodukte entscheidend als der sichere Umgang bei Erkundung, Rückbau und Sanierung.